Sterownik schodowy korytarzowy F20 RGB
Sterownik schodowo-korytarzowy Elegant F20
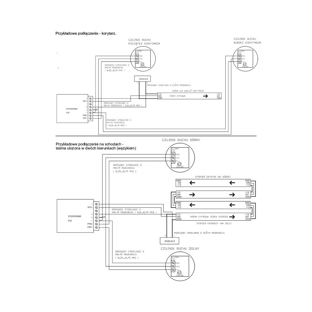
Dzięki wykorzystaniu sterownika schodowo korytarzowego F20 i taśm cyfrowych możemy w prosty sposób wykonać animowane podświetlenie stopni schodów, korytarza lub klatki schodowej. Do ustawienia sterownika niezbędny jest pilot dotykowy FUT092 . W celu zapewnienia jeszcze większego komfortu proponujemy dokupienie czujników zbliżeniowych FS1 w kolorze białym lub FS1 w kolorze czarnym
Sterownik schodowo korytarzowy posiada wiele efektów dynamicznych (płynące kolory, tęcze, rozwijane/zwijane schodki itp.) oraz statycznych (możemy uzyskać efekt pojedynczo zapalających się stopni).
Główne zalety sterownika schodowo korytarzowego F20 to bardzo łatwy montaż (taśma cyfrowa połączona w szeregu + dwie czujki podłączone do sterownika) oraz bardzo przyjazna konfiguracja za pomocą dotykowego pilota (ustawiamy szerokość oraz ilość stopni, wybieramy program dynamiczny/statyczny, prędkość, czas działania, kolor, natężenie oświetlenia).
Parametry sterownika schodowo korytarzowego F20
- Wymiary: 60 x 84 x 30 mm
- Napięcie zasilania: 5...24V
- Funkcja animowanego podświetlania schodów (rozwijające się stopnie)
- Funkcja animowanego podświetlania korytarzy (rozwijająca się linia)
- obsługa 1000 pikseli RGB (50 metrów taśmy cyfrowej 12V 60diod/metr)
- dostępna wersja dla taśm cyfrowych RGBW
- współpracuje z czujnikami ruchu
- animacja odtwarzana jest zgodnie z kierunkiem poruszania się osoby
- funkcja stałego podświetlenia przy braku ruchu osób
- sterowanie pilotem
- częstotliwość pracy pilota: 2.4GHz, zasilany bateriami 2 x AAA
Cyfrowe oświetlenie LED to nowoczesne i ekonomiczne rozwiązanie

Dzięki zastosowaniu sterownika F20 oświetlenie schodowe oprócz funkcji użytkowej zyskuje także funkcje dekoracyjną

Taśmy cyfrowe RGB współpracujące ze sterownikiem znajdziesz tutaj
Do obsługi sterownika niezbędny jest dedykowany pilot lub panel ścienny.
Tutaj pobierzesz instrukcje (kliknąć)
Powiązane produkty
Polecam ten sklep zwłaszcza ze względu na niezwykle wysoki poziom profesjonalizmu. Listwy i taśmy ledowe zakupione u Pana Artura efektywnie, a zarazem subtelnie i praktycznie podkreśliły wszystkie atuty mieszkania. Jako klient zostałem obsłużony kompleksowo, bez konieczności zamawiania komponentów w innych sklepach.\nPan Artur każdy element dobiera indywidualnie, celnie podpowiada i zwraca uwagę na detale. Dlatego bez wahania zasługuje na najlepszą możliwą opinię.